Deep Working Timer for Knowledge Workers
Time
2-week design sprint
Role
UX&UI
Team
Just me
Focus
Product Strategy, UX Research, Prototyping


Overview
The Pomodoro technique is one of the most popular among productivity methods, but wasn’t for everyone.
The Pomodoro technique is one of the most popular among Productivity methods, aiming to structure work and rest cycles, promising better focus or efficiency. But over time, I realized it wasn’t a perfect solution for everyone, including myself and several friends who struggled to stay focused using it. So, I decided to explore this topic as my passion project during the Ironhack Bootcamp.
Overview
The Pomodoro technique is one of the most popular among productivity methods, but wasn’t for everyone.
The Pomodoro technique is one of the most popular among Productivity methods, aiming to structure work and rest cycles, promising better focus or efficiency. But over time, I realized it wasn’t a perfect solution for everyone, including myself and several friends who struggled to stay focused using it. So, I decided to explore this topic as my passion project during the Ironhack Bootcamp.
Overview
The Pomodoro technique is one of the most popular among productivity methods, but wasn’t for everyone.
The Pomodoro technique is one of the most popular among Productivity methods, aiming to structure work and rest cycles, promising better focus or efficiency. But over time, I realized it wasn’t a perfect solution for everyone, including myself and several friends who struggled to stay focused using it. So, I decided to explore this topic as my passion project during the Ironhack Bootcamp.
Solutions
“Working in Flow, Not Against It”
Instead of enforcing fixed work intervals, the goal was to create a timer that adapts to natural focus rhythms, supporting awareness without pressure.
Solutions
“Working in Flow, Not Against It”
Instead of enforcing fixed work intervals, the goal was to create a timer that adapts to natural focus rhythms, supporting awareness without pressure.
Solutions
“Working in Flow, Not Against It”
Instead of enforcing fixed work intervals, the goal was to create a timer that adapts to natural focus rhythms, supporting awareness without pressure.


Soft, ambient reminders after each interval.
Soft, ambient reminders after each interval.


Visual progress indicators for focus and break modes
Visual progress indicators for focus and break modes


Graphic reflections that show real working patterns
Graphic reflections that show real working patterns
Background
“The pomodoro apps interrupt deep work rather than supporting it."
The Pomodoro technique remains one of the most recognized methods to help people focus, inspiring countless apps built around its principle. However, these tools often share the same weakness—they interrupt deep work rather than supporting it. This observation became the foundation for my exploration.
Background
“The pomodoro apps interrupt deep work rather than supporting it."
The Pomodoro technique remains one of the most recognized methods to help people focus, inspiring countless apps built around its principle. However, these tools often share the same weakness—they interrupt deep work rather than supporting it. This observation became the foundation for my exploration.
Background
“The pomodoro apps interrupt deep work rather than supporting it."
The Pomodoro technique remains one of the most recognized methods to help people focus, inspiring countless apps built around its principle. However, these tools often share the same weakness—they interrupt deep work rather than supporting it. This observation became the foundation for my exploration.




Existing solutions for productivity working
Understanding the Problem
Productivity tools are everywhere. But having more methods doesn’t always mean better focus.
To understand what truly helps, I started with the people who rely on focus the most — knowledge workers and self-guided professionals managing long-term projects. I conducted quantitative and qualitative research: 19 survey responses from knowledge workers. 4 in-depth interviews with friends (3 PhD candidates and 1 freelancer). Here are some findings:
Understanding the Problem
Productivity tools are everywhere. But having more methods doesn’t always mean better focus.
To understand what truly helps, I started with the people who rely on focus the most — knowledge workers and self-guided professionals managing long-term projects. I conducted quantitative and qualitative research: 19 survey responses from knowledge workers. 4 in-depth interviews with friends (3 PhD candidates and 1 freelancer). Here are some findings:
Understanding the Problem
Productivity tools are everywhere. But having more methods doesn’t always mean better focus.
To understand what truly helps, I started with the people who rely on focus the most — knowledge workers and self-guided professionals managing long-term projects. I conducted quantitative and qualitative research: 19 survey responses from knowledge workers. 4 in-depth interviews with friends (3 PhD candidates and 1 freelancer). Here are some findings:



self-question & new Challenge
“If people want to work freely, why do they still need reminders at all?”
Overview
People use focus tools to gain structure, yet they abandon them once the tools start to interrupt their natural rhythm.
That contradiction led to a simple self-question:
“If people want to work freely, why do they still need reminders at all?”
One participant put it perfectly:
“The times I felt really productive were when I worked for 3–4 hours without noticing time passing. But that’s not healthy. Now I try to value physical health more. This PhD is a marathon, not a sprint.”
People use focus tools to gain structure, yet they abandon them once the tools start to interrupt their natural rhythm.
That contradiction led to a simple self-question:
“If people want to work freely, why do they still need reminders at all?”
One participant put it perfectly:
“The times I felt really productive were when I worked for 3–4 hours without noticing time passing. But that’s not healthy. Now I try to value physical health more. This PhD is a marathon, not a sprint.”
People use focus tools to gain structure, yet they abandon them once the tools start to interrupt their natural rhythm.
That contradiction led to a simple self-question:
“If people want to work freely, why do they still need reminders at all?”
One participant put it perfectly:
“The times I felt really productive were when I worked for 3–4 hours without noticing time passing. But that’s not healthy. Now I try to value physical health more. This PhD is a marathon, not a sprint.”
Shifted design perspective:
The goal wasn’t to control time it was to help users build a better relationship with time, grounded in awareness and inner rhythm, not pressure.
Persona & User Journey Map
Based on insights from the survey and four interviews, I developed a persona representing my primary user group, self-guided knowledge workers who rely on long, independent work sessions.
Persona & User Journey Map
Based on insights from the survey and four interviews, I developed a persona representing my primary user group, self-guided knowledge workers who rely on long, independent work sessions.
Persona & User Journey Map
Based on insights from the survey and four interviews, I developed a persona representing my primary user group, self-guided knowledge workers who rely on long, independent work sessions.






This journey made one insight clear: The ideal productivity tool shouldn’t control the user’s rhythm — it should help them stay aware of it.
This journey made one insight clear: The ideal productivity tool shouldn’t control the user’s rhythm — it should help them stay aware of it.
This journey made one insight clear: The ideal productivity tool shouldn’t control the user’s rhythm — it should help them stay aware of it.
Problem Statement
Self-guided workers and students, who manage long projects on their own, need to maintain deep focus over extended sessions and perceive meaningful progress. Current productivity tools often disrupt their flow and fail to provide motivating feedback in the long run.
Problem Statement
Self-guided workers and students, who manage long projects on their own, need to maintain deep focus over extended sessions and perceive meaningful progress. Current productivity tools often disrupt their flow and fail to provide motivating feedback in the long run.
Problem Statement
Self-guided workers and students, who manage long projects on their own, need to maintain deep focus over extended sessions and perceive meaningful progress. Current productivity tools often disrupt their flow and fail to provide motivating feedback in the long run.
Ideation
Autonomy, Awareness, Reflection
With the problem defined, I began exploring how a timer could work with human rhythm rather than against it. I focused on simplicity — one or few clicks that make the experiences intuitive and adaptive. I wanted to design something that feels less like a tool and more like a companion.
Ideation
Autonomy, Awareness, Reflection
With the problem defined, I began exploring how a timer could work with human rhythm rather than against it. I focused on simplicity — one or few clicks that make the experiences intuitive and adaptive. I wanted to design something that feels less like a tool and more like a companion.
Ideation
Autonomy, Awareness, Reflection
With the problem defined, I began exploring how a timer could work with human rhythm rather than against it. I focused on simplicity — one or few clicks that make the experiences intuitive and adaptive. I wanted to design something that feels less like a tool and more like a companion.


Usability Testing: Lo-Fi to HI-Fi
I tested early prototypes with 3 users to evaluate both usability and the concept’s emotional resonance.
Usability Testing: Lo-Fi to HI-Fi
I tested early prototypes with 3 users to evaluate both usability and the concept’s emotional resonance.
Usability Testing: Lo-Fi to HI-Fi
I tested early prototypes with 3 users to evaluate both usability and the concept’s emotional resonance.



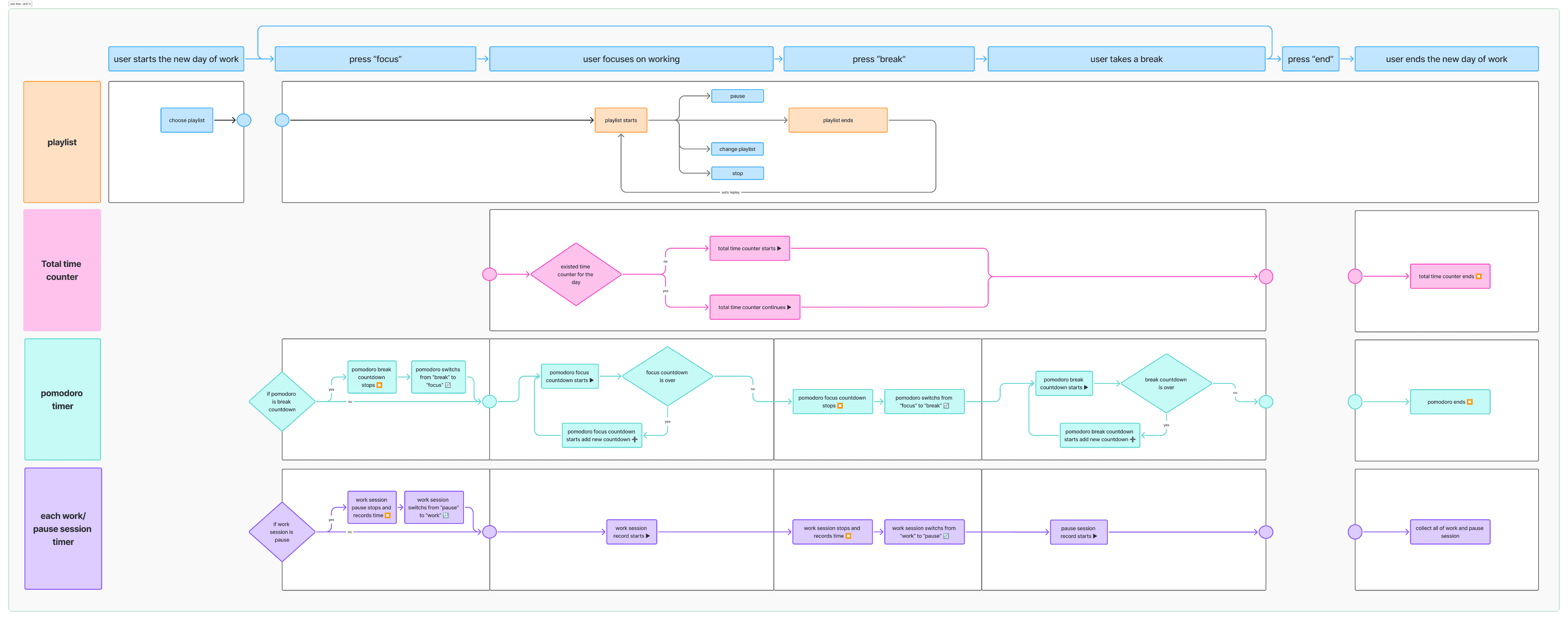
User flows



Moodboard



Mid-Fi iterations
Final Design
I created a moodboard emphasizing neutral color palettes, soft gradients, and minimal contrast shifts to evoke calm focus.
Final Design
I created a moodboard emphasizing neutral color palettes, soft gradients, and minimal contrast shifts to evoke calm focus.
Final Design
I created a moodboard emphasizing neutral color palettes, soft gradients, and minimal contrast shifts to evoke calm focus.



Mid-Fi iterations
Reflection & Learnings
Designing this timer taught me three key lessons: 1. Supporting users’ natural rhythms helps them build better long-term habits than strict systems do. 2. A single button and minimal visuals can reduce friction and emotional resistance to starting work. 3. Instead of counting sessions, users felt more connected when they could see how their focus evolved throughout the day.
Reflection & Learnings
Designing this timer taught me three key lessons: 1. Supporting users’ natural rhythms helps them build better long-term habits than strict systems do. 2. A single button and minimal visuals can reduce friction and emotional resistance to starting work. 3. Instead of counting sessions, users felt more connected when they could see how their focus evolved throughout the day.
Reflection & Learnings
Designing this timer taught me three key lessons: 1. Supporting users’ natural rhythms helps them build better long-term habits than strict systems do. 2. A single button and minimal visuals can reduce friction and emotional resistance to starting work. 3. Instead of counting sessions, users felt more connected when they could see how their focus evolved throughout the day.
Contact
Contact
Let’s Make Your Product Better, Faster & Easier to Use.
Let’s Make Your Product Better, Faster & Easier to Use.
liwei.liu@hotmail.com
Liweiworks
Liweiworks
© liweiworks.com All rights reserved
© liweiworks.com All rights reserved